Phan Khang thực hiện triển khai, nâng cấp các hệ thống máy chủ và thiết bị lưu trữ của hầu hết các hãng sản xuất hàng đầu thế giới. Các máy chủ bao gồm các dòng sản phẩm máy chủ chuyên dụng tầm trung đến cao cấp dùng cho việc xử lý tính toán cần hiệu năng cao. Kết hợp với triển khai và nâng cấp cho các hệ thống lưu trữ tầm trung, Phan Khang còn cung cấp dịch vụ triển khai các giải pháp mang tính sẵn sàng cao, các giải pháp về phân vùng, ảo hóa trên máy chủ.

I. Gói dịch vụ
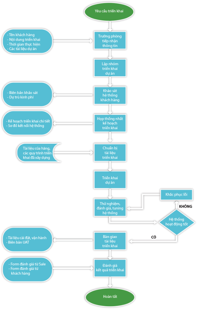
- Khảo sát, đánh giá, phân tích hiện trạng của hệ thống (môi trường, vị trí lắp đặt, nhiệt độ, nguồn điện…)
- Thống nhất phương án triển khai tối ưu nhất không ảnh hưởng đến hệ thống.
- Chuẩn bị tài liệu, quy trình triển khai, vẽ sơ đồ thiết kế hệ thống, lập thời gian triển khai phù hợp với hoạt động của khách hàng.
- Lập kế hoạch cài đặt, cấu hình và quản lý cho việc triển khai, nâng cấp.
- Triển khai thử trên môi trường giả lập (nếu cần).
- Lắp đặt thiết bị, cài đặt, cấu hình hệ thống, cập nhật các bản vá lỗi, firmware.
- Thử nghiệm, đánh giá, đo tải hệ thống sau khi cài đặt.
- Sao lưu cấu hình hệ thống.
- Đào tạo và chuyển giao tài liệu triển khai, cài đặt và vận hành.
- Đánh giá kết quả triển khai.

II. Quy Tình
